日・祝日の受付時間は午後5時から翌午前2時までとさせていただきます。
組合員の皆様へ
2019/06/20
組合員の皆様へ
2019/06/20
組合員の皆様へ
2019/06/15
- ~~~中小企業等協同組合法 目次~~~
- 目次1
- 目次2
- 目次3
- 目次4
- 目次5
- 目次6
- 目次7
- ~~~第3節 組合員~~~
- 第7条(私的独占の禁止及び公正取引の確保に関する法律との関係)
- 第8条(組合員の資格等)
- 第10条の2(組合員名簿の作成、備置き及び閲覧等)
- 第11条(議決権及び選挙権)
- 第18条(自由脱退)
- 第19条(法定脱退)
- ~~~第5節 管理~~~
- 第33条(定款)
- 第33条(定款)_2
- 第36条の5(理事会の権限等)
- 第40条(決算関係書類等の提出、備置き及び閲覧等)
- 第40条の2
- 情報開示請求書です
- 開示請求書の書き方です
- 第41条(会計帳簿等の作成等)
- 第46条(総代会の招集)第47条
- 第47条解説
- 解説
- 第48条
- 第49条(総代会招集の手続)
- 第50条(通知又は催告)
- 第51条(総代会の議決事項)
- 第51条解説1
- 第51条解説2
- 第52条(総代会の議事)
- ■ 参考資料
- 第53条の2(理事及び監事の説明義務)
- 第53条の3(延期又は続行の決議)
- 第53条の4(総会の議事録)
- 同解説続き
- 第54条(総代会の決議の不存在若しくは無効の確認又は取消の訴え)
- 参考資料会社法第830条(株主総会等の決議の不存在又は無効の確認の訴え)
- 第55条(総代会)
- 同解説続き
- 第55条の2(総代会の特例)
- 第66条(理事会の議事録)
- 続き、第67条(電子署名)
- 続き
- 第104条(不服の申出)第105条(検査の請求)
- 続きです
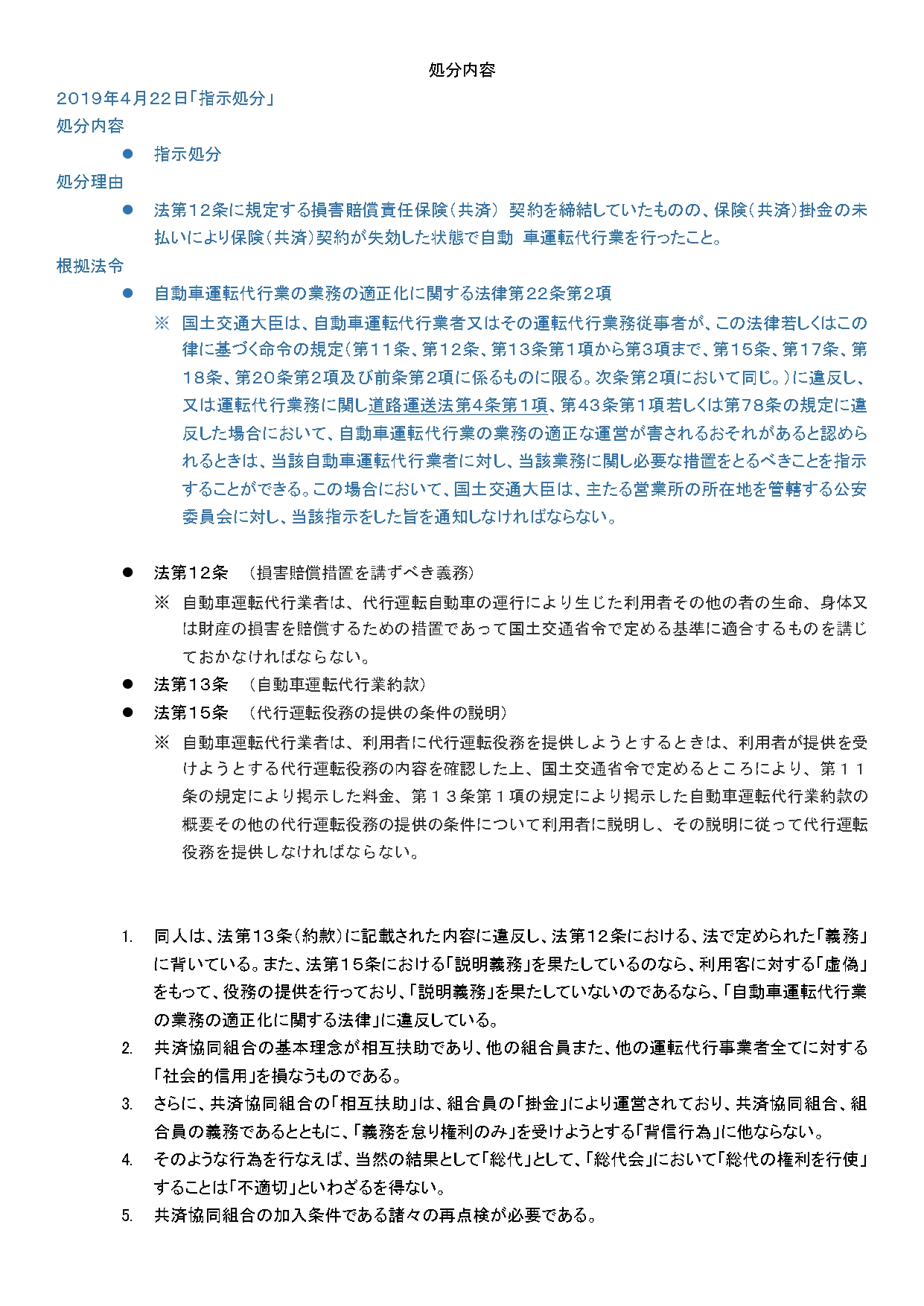
- 第106条の1(法令等の違反に対する処分)
- 第106条の2(共済事業に係る監督上の処分)
- 第106条の3(行政庁への届出)
- 第107条(排除措置)第108条
- 説明です
組合員の皆様へ
2019/06/14
- 事業協同組合等の共済事業向けの総合的な監督指針 中小企業庁
組合員の皆様へ
2019/06/13
組合員の皆様へ
2019/06/12
組合員の皆様へ
2019/06/11
組合員の皆様へ
2019/06/10
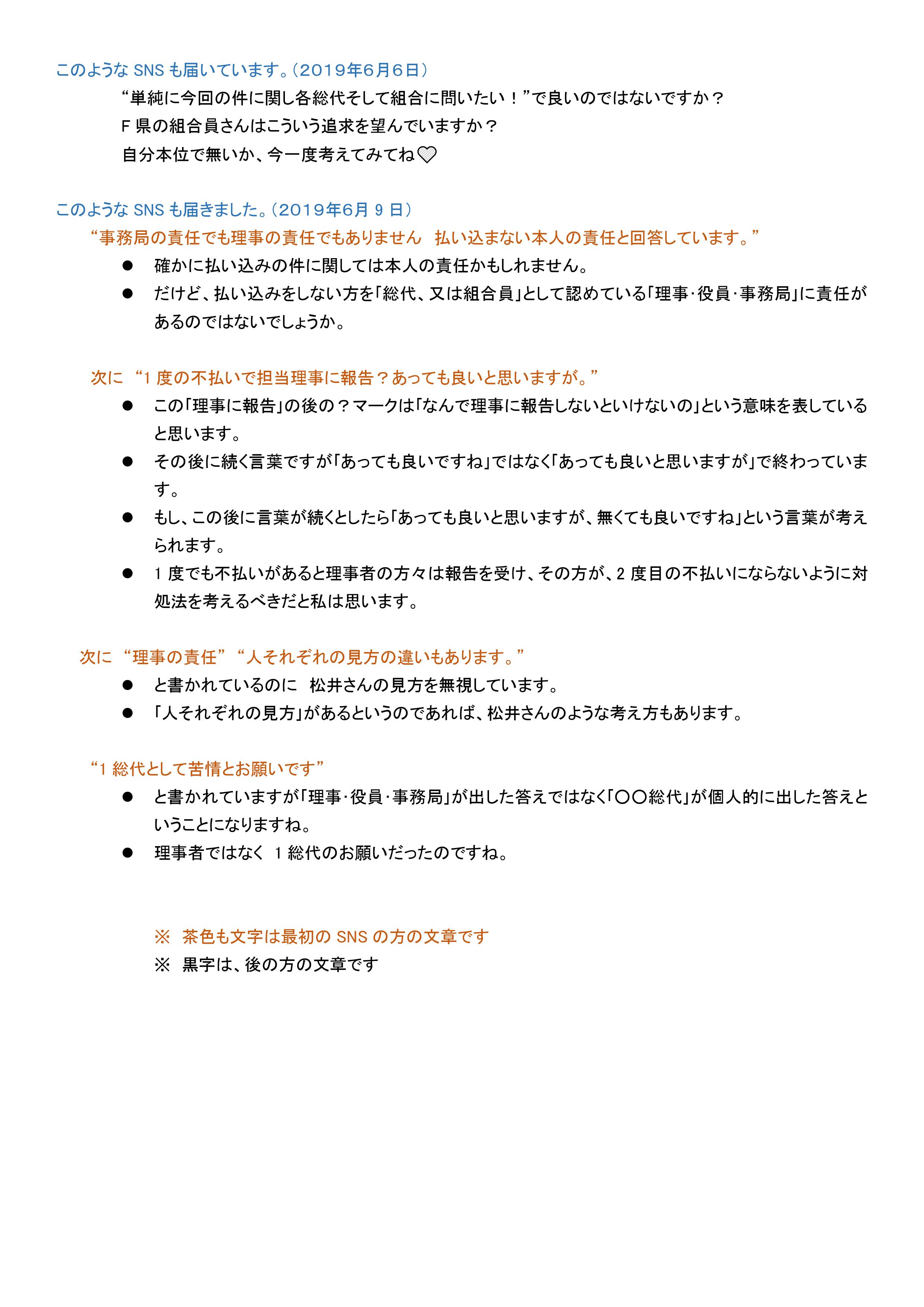
組合員の皆様へ
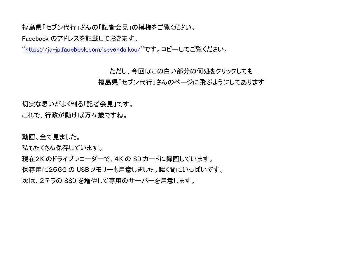
2019/06/09
組合員の皆様へ
2019/06/08
組合員の皆様へ
2019/06/07
組合員の皆様へ
2019/06/04
- 5月の月間ビューが140,000を超えました
- ありがとうございます
- 別に広告代を貰ってるわけではないので、ど~ってことないんですけど


















































