日・祝日の受付時間は午後5時から翌午前2時までとさせていただきます。
組合員の皆様へ
2019/05/31
組合員の皆様へ
2019/05/30
- 今月、後2日。
- 本日、130,000ビューを超えました。
- ありがとうございます
組合員の皆様へ
2019/05/29
組合員の皆様へ
2019/05/25
組合員の皆様へ
2019/05/24
組合員の皆様へ
2019/05/24
クリックしてね
組合員の皆様へ
2019/05/23
組合員の皆様へ
2019/05/23
組合員の皆様へ
2019/05/18
組合員の皆様へ
2019/05/17
組合員の皆様へ
2019/05/16
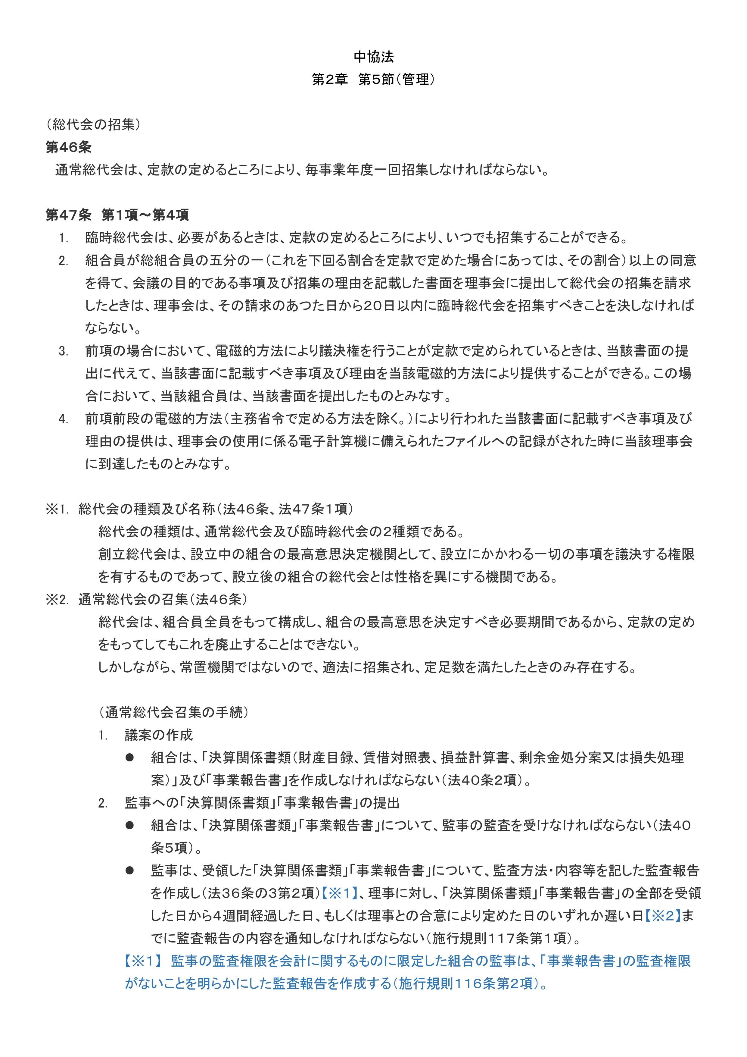
総代の皆様へ
2019/05/15
総代の皆様へ
2019/05/14
総代の皆様へ
2019/05/14
組合員の皆様へ
2019/05/14
組合員の皆様へ
2019/05/10
組合員の皆様へ
2019/05/09
組合員の皆様へ
2019/05/07
組合員の皆様へ
2019/05/06



































































