営業時間

日・祝日の受付時間は午後5時から翌午前2時までとさせていただきます。


10%

組合員の皆様へ

2019/04/30

10%

組合員の皆様へ

2019/04/30

10%

組合員の皆様へ

2019/04/29

10%

組合員の皆様へ

2019/04/26

10%

組合員の皆様へ

2019/04/24

10%

10%

組合員の皆様へ

2019/04/23

10%

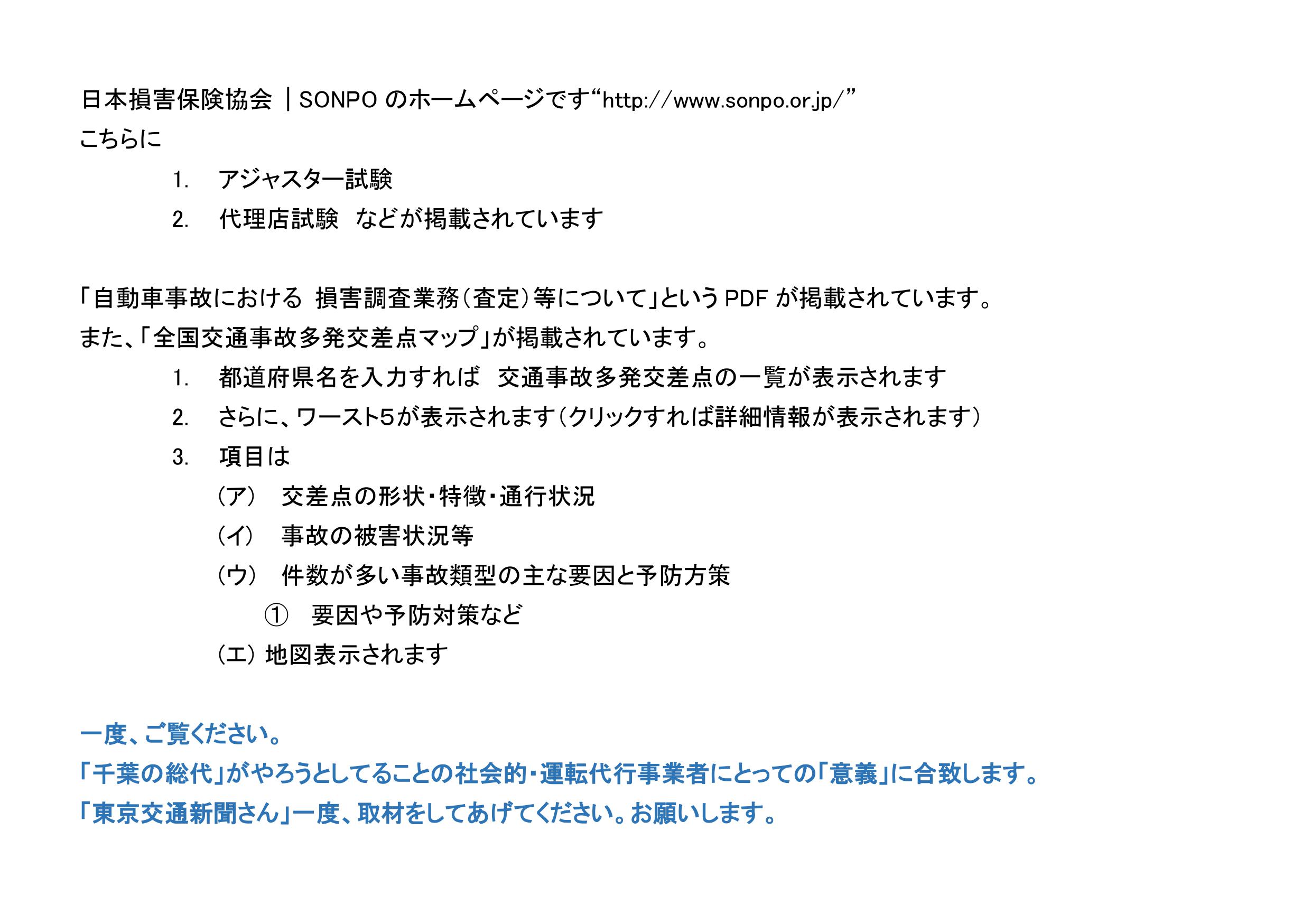
一般社団法人 日本損害保険協会

2019/04/22

10%

昨日の続き

2019/04/22

10%

昨日の続き

2019/04/20

10%

教えていただきました

2019/04/20

10%

10%

10%

10%

代表理事の名前は書いてね

10%


昨日の続き

2019/04/19

10%

10%

10%

ご要望に、お答えして

2019/04/18

10%

10%

10%

皆様へ

2019/04/10

10%



組合員はつんぼ桟敷
全国運転代行共済協同組合 組合員の権利
全国運転代行共済協同組合 総代の権利
公益財団法人 運転代行業振興機構

あーかいぶ

企業と株主・投資家との対話を促進するための制度整備"
「企業等不祥事における第三者委員会ガイドライン」の策定にあたって"
交通事故被害者遺族の手記
手記 ~癒されぬ輪禍より~
もう一度会いたい
贖いの日々
政府インターネットテレビ
交通事故総合分析センター
事故目撃者探しサイト